首页
组织机构
大会日程
分会场
分会场一
分会场二
分会场三
分会场四
分会场五
分会场六
分会场七
分会场八
分会场九
分会场十
分会场十一
分会场十二
分会场十三
分会场十四
分会场十五
分会场十六
分会场十七
分会场十八
分会场十九
分会场二十
分会场二十一
分会场二十二
分会场二十三
分会场二十四
分会场二十五
分会场二十六
会议注册
住宿交通
更多
青年科学家论坛
墙报征集
联系我们
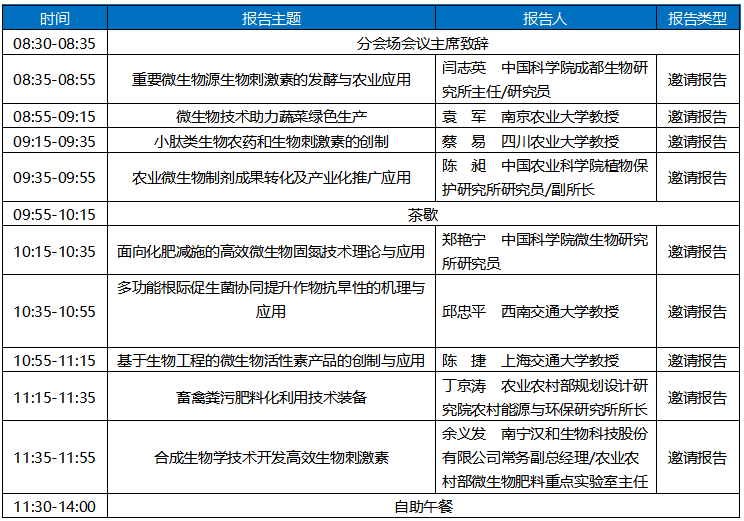
分会场十:农业微生物制剂创制与应用
发布时间:2025年10月11日
报名参会
登录管理
时间地点
报到时间:2025年10月25日
会议时间:2025年10月26—27日
地点:常州金坛江南明都国际酒店
(常州市金坛区汇金路228号)
会议附件下载
中国生物工程学会第十七届学术年会暨2025年全国生物技术大会通知.pdf
中国生物工程学会首届“合成未来·青年科学家论坛”-申请表.docx